This website requires JavaScript.
Explore
Help
Sign In
varun-r-mallya
/
watchout-website-backup
Watch
1
Star
0
Fork
0
You've already forked watchout-website-backup
Code
Issues
Pull Requests
Actions
Packages
Projects
Releases
Wiki
Activity
Files
bea43e2918eed4da182bc0ee28ad665a51d774ab
watchout-website-backup
/
images
/
posts
/
elective_selection_algorithm.jpg
Asutosh Palai
9acf289cb6
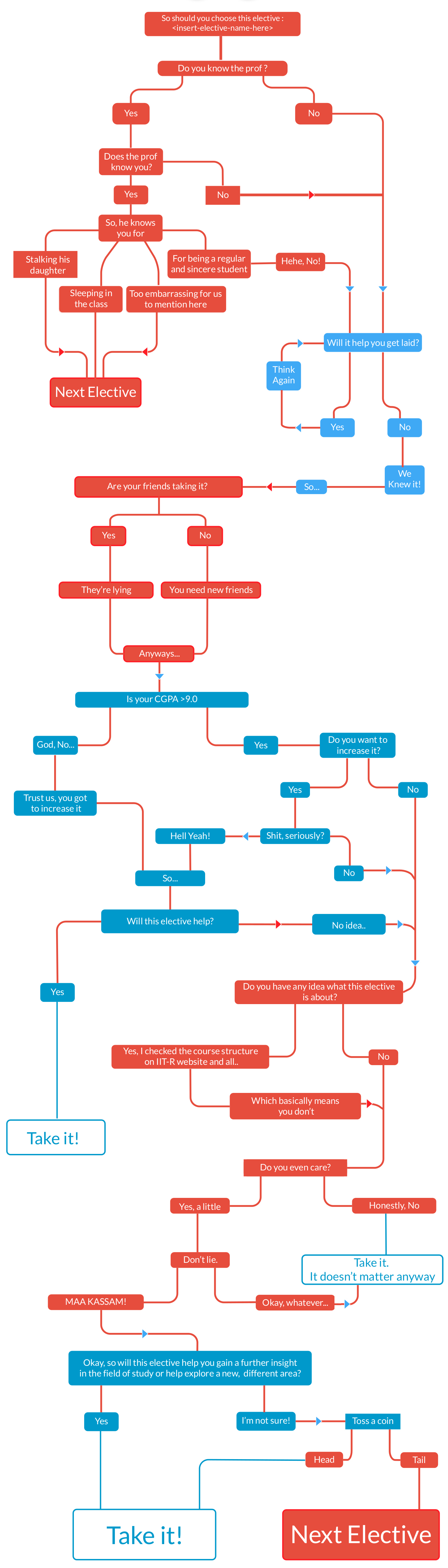
Updated elective selection algo
2016-10-04 14:06:19 +05:30
1.5 MiB
1389x4855px
Raw
History