This website requires JavaScript.
Explore
Help
Sign In
varun-r-mallya
/
wona.github.com
Watch
1
Star
0
Fork
0
You've already forked wona.github.com
mirror of
https://github.com/WatchOutNewsAgency/wona.github.com.git
synced
2026-01-01 01:16:26 +00:00
Code
Issues
Packages
Projects
Releases
Wiki
Activity
Files
ae729617119e45b4eb161a8286e543eaa2f63600
wona.github.com
/
images
/
posts
/
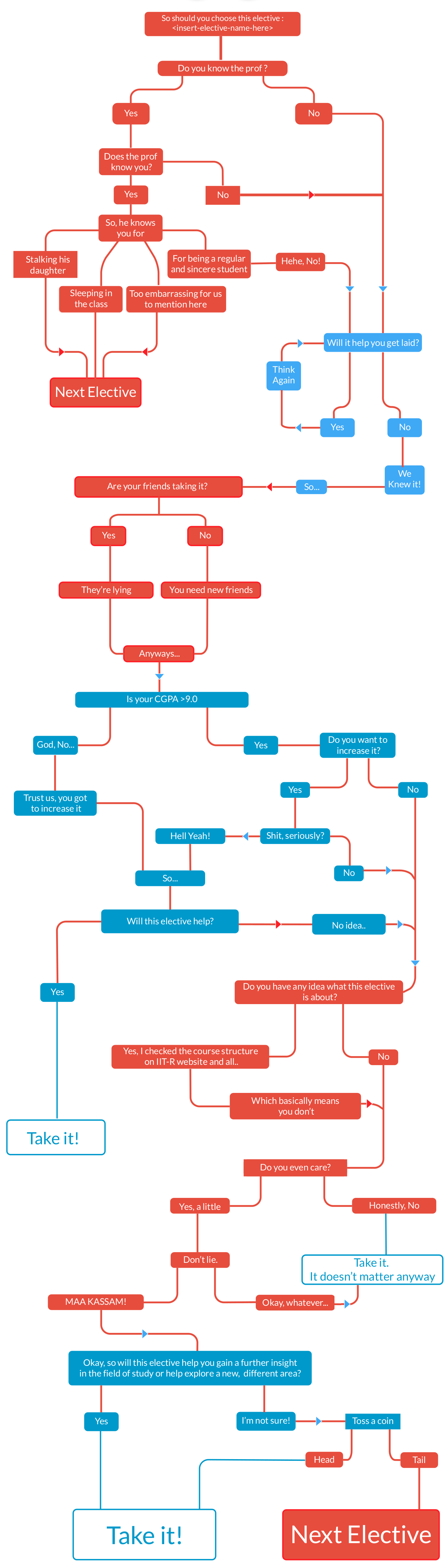
elective_selection_algorithm.jpg
Asutosh Palai
9acf289cb6
Updated elective selection algo
2016-10-04 14:06:19 +05:30
1.5 MiB
1389x4855px
Raw
History