Files
wona.github.com/_posts/2016-10-04-elective-selection-algorithm.md

644 B

layout, image, tags, category
layout image tags category
post electice_selection_algorithm_cover.png
wona
column
academics

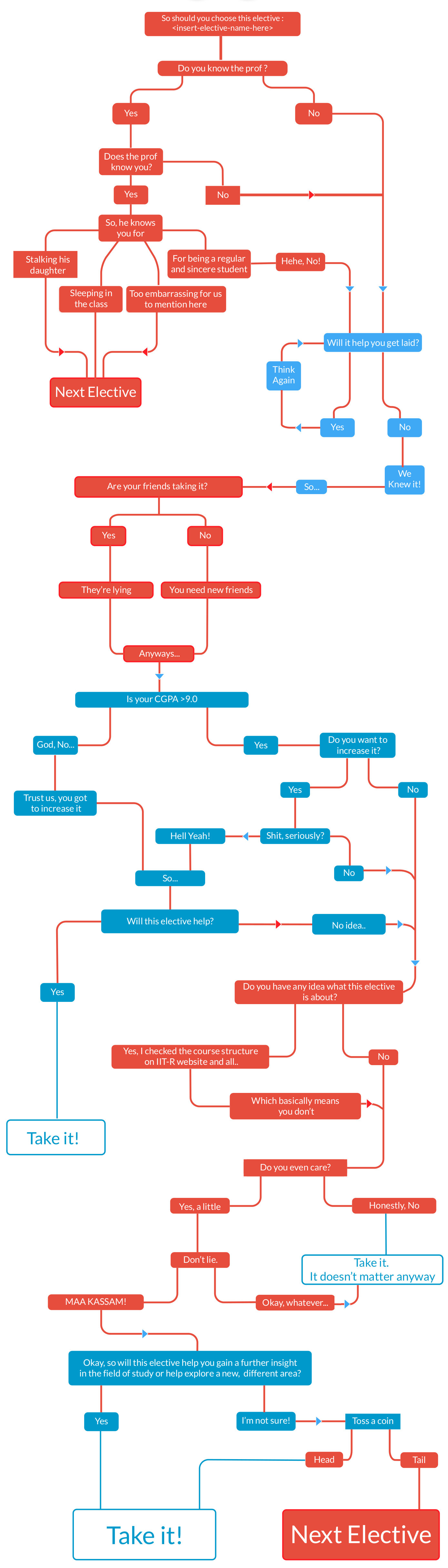
Are you totally flummoxed after seeing the elective registration list? Does the sound of 'Fiction of the Indian Diaspora' gives you constipation? Or Are you stuck choosing between the elective which has your crush and the one which guarantees you a dassi?

Fear not, ladies and gentlemen of IITR. Watch Out! News Agency proudly presents the solution to all your problems (which you must have, as always, left for the last minute): The Elective Selection Algorithm.

Taking surveys